首页 快讯文章正文

太平洋产险温宿支公司被罚6万元:员工管理不到位 挪用保险费发生涉刑案件

快讯 2024年09月13日 20:59 38 admin

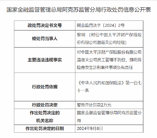
  9月13日金融一线消息,国家金融监督管理总局阿克苏监管分局行政处罚信息公开表显示,中国太平洋财产保险股份有限公司温宿支公司因员工管理不到位,挪用保险费发生涉刑案件,被国家金融监督管理总局阿克苏监管分局罚款6万元。

  黎明 (时任中国太平洋财产保险股份有限公司温宿支公司经理),对中国太平洋财产保险股份有限公司温宿支公司员工管理不到位,挪用保险费发生涉刑案件事项负有责任,被警告并处罚款2万元。

太平洋产险温宿支公司被罚6万元:员工管理不到位 挪用保险费发生涉刑案件

太平洋产险温宿支公司被罚6万元:员工管理不到位 挪用保险费发生涉刑案件

标签: 温宿 产险 太平洋

上海衡基裕网络科技有限公司,网络热门最火问答,网络技术服务,技术服务,技术开发,技术交流www.zhengdongtiyu.com正东体育 备案号:沪ICP备2023039794号 内容仅供参考 本站内容均来源于网络,如有侵权,请联系我们删除QQ:597817868