首页 快讯文章正文

亚振家居6年亏损近5亿,高伟正在找接盘者

快讯 2024年11月19日 20:30 32 admin

  炒股就看金麒麟分析师研报,权威,专业,及时,全面,助您挖掘潜力主题机会!

  来源:家居K线

  亚振家居(603389.SH)将要有大事发生。

  11月18日,亚振家居公告称,因筹划控制权变更事项紧急停牌,并称将于19日复牌。但很快,当天下午,亚振家居又一则公告表示,因公司控股股东正与收购方商谈本次交易核心条款,且交易方仍需履行内部审议程序,预计19日无法复牌。

亚振家居6年亏损近5亿,高伟正在找接盘者

  “收购方”直接点明了亚振家居的控股股东正在寻找买家。

  和很多家居企业一样,亚振家居也有“家族企业”的特性。据天眼查,目前亚振家居的控股股东为持股55.12%的“上海亚振投资有限公司”,该公司由高伟、户美云、高银楠分别持股60%、20%、20%。此外高伟、高银楠还通过“上海浦振投资”等间接持有亚振家居的股权。

  高银楠是亚振家居创始人夫妇高伟、户美云的独生女。高伟一家三口合计持有亚振家居56.68%的股权,也是亚振家居的实际控制人。

亚振家居6年亏损近5亿,高伟正在找接盘者

  高伟想将亚振家居转手,其实是有苗头的。早在2018年,亚振家居就已出现营收、净利双双大幅下滑。2018年其营收同比减少27.18%至4.17亿元;归母净利润同比减少241.04%,亏损0.86亿元。

  此后,亚振家居年营收连续6年下滑,持续至2023年。而在2018年至2023年期间,亚振家居归母净利润仅在2020年同比增长113.42%,其余年份均为同比下滑。5年亏损之下,总亏损高达近5亿元。

亚振家居6年亏损近5亿,高伟正在找接盘者

  今年前三季度,亚振家居营收1.52亿元,同比增长1.4%;净利亏损0.53亿元,亏损延续。

  因业绩连年亏损,亚振家居曾陷退市危机,2020年其股票一度被ST,后靠着政府补助才将净利润扭亏为盈,撤销了退市风险警示。而其股价的巅峰时期,还要追溯到7年前的2017年,曾一度涨至31.26元/股,但截至此次停牌前的11月17日收盘,股价报收于7.35元/股,总市值不足20亿元,相较最高点跌幅超过76%。

  此前,亚振家居也曾多次谋求并购重组以挽救业绩和股价。2018年6月,亚振家居拟以现金和发行股份收购江苏新品一铝业公司65%股权;2020年1月,亚振家居拟溢价541.6%收购估值10亿的业绩下滑的劲美智能100%股权。这两次收购都因各种原因终止,最终不了了之。

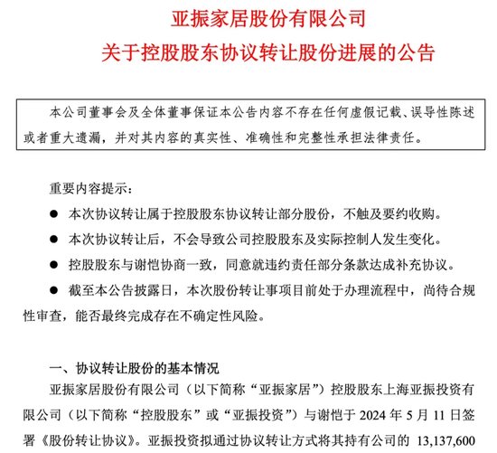
  今年5月,亚振家居曾公告,控股股东上海亚振投资与谢恺签署了《股份转让协议》,计划以每股4元的价格转让1313.76万股予谢恺,占公司总股本的5%,总价值为5255.04万元。据悉,谢恺,曾以成功投资“10倍股”朗姿股份而闻名,在资本市场有“超级牛散”之称。

亚振家居6年亏损近5亿,高伟正在找接盘者

  谢恺入局后,一度让亚振家居在5月14日至5月16日期间,连续收获了3个涨停板,累计涨幅达33.26%,但这并没有真正挽救亚振家居的业绩。

  面对此次新的“控制权变更”,业内人士也有不同的看法。有业内人士认为“亚振家居此举或为‘卖壳求生’,且由于其分红未达净利润30%的减持新规标准,在减持受限的情况下,公司控股股东本次通过协议转让方式,大手笔出售股份,或引发市场对于其‘绕道减持’的质疑”。

标签: 高伟 接盘 家居

上海衡基裕网络科技有限公司,网络热门最火问答,网络技术服务,技术服务,技术开发,技术交流www.zhengdongtiyu.com正东体育 备案号:沪ICP备2023039794号 内容仅供参考 本站内容均来源于网络,如有侵权,请联系我们删除QQ:597817868