首页 快讯文章正文

山西银行被罚90万元:因关联方认定不准确导致重大关联交易未经董事会批准等违法违规行为

快讯 2024年11月22日 18:30 32 admin

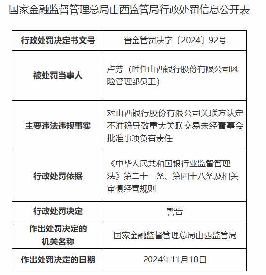
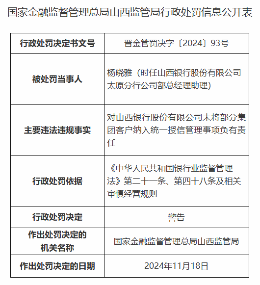
  11月22日金融一线消息,国家金融监督管理总局山西监管局行政处罚信息公开表显示,山西银行股份有限公司因关联方认定不准确导致重大关联交易未经董事会批准、未将部分集团客户纳入统一授信管理,被罚款190万元。

  卢芳(时任山西银行股份有限公司风险管理部员工)和杨晓雅(时任山西银行股份有限公司太原分行公司部总经理助理)被警告。

山西银行被罚90万元:因关联方认定不准确导致重大关联交易未经董事会批准等违法违规行为

山西银行被罚90万元:因关联方认定不准确导致重大关联交易未经董事会批准等违法违规行为

山西银行被罚90万元:因关联方认定不准确导致重大关联交易未经董事会批准等违法违规行为

标签: 关联方 关联交易 山西

上海衡基裕网络科技有限公司,网络热门最火问答,网络技术服务,技术服务,技术开发,技术交流www.zhengdongtiyu.com正东体育 备案号:沪ICP备2023039794号 内容仅供参考 本站内容均来源于网络,如有侵权,请联系我们删除QQ:597817868