首页 快讯文章正文

太保产险晋城中心支公司被罚18万元:因财务数据不真实 虚构保险中介业务套取费用

快讯 2024年11月30日 01:15 39 admin

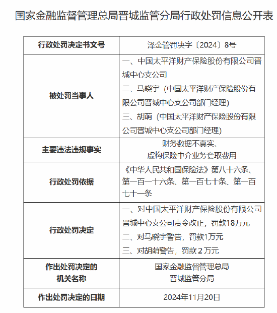
  11月29日金融一线消息,国家金融监督管理总局晋城监管分局行政处罚信息公开表显示,中国太平洋财产保险股份有限公司晋城中心支公司因财务数据不真实、虚构保险中介业务套取费用,被责令改正,并处罚款18万元。

  马晓宇(中国太平洋财产保险股份有限公司晋城中心支公司部门经理),被警告并罚款1万元。

  胡萌(中国太平洋财产保险股份有限公司晋城中心支公司部门经理),被警告并罚款2万元。

太保产险晋城中心支公司被罚18万元:因财务数据不真实 虚构保险中介业务套取费用

标签: 晋城 产险 套取

上海衡基裕网络科技有限公司,网络热门最火问答,网络技术服务,技术服务,技术开发,技术交流www.zhengdongtiyu.com正东体育 备案号:沪ICP备2023039794号 内容仅供参考 本站内容均来源于网络,如有侵权,请联系我们删除QQ:597817868