首页 快讯文章正文

极智嘉Geek+拟赴香港上市,摩根士丹利、中金联席保荐

快讯 2024年12月17日 14:15 49 admin

  来源:瑞恩资本RyanbenCapital

极智嘉Geek+拟赴香港上市,摩根士丹利、中金联席保荐

  2024年12月16日,来自北京朝阳区的北京极智嘉科技股份有限公司 Beijing Geekplus Technology Co., Ltd.(以下简称“极智嘉“) 向港交所递交招股书,拟在香港主板挂牌上市。

极智嘉Geek+拟赴香港上市,摩根士丹利、中金联席保荐

  极智嘉招股书链接:

  https://www1.hkexnews.hk/app/sehk/2024/106988/documents/sehk24121601246_c.pdf

极智嘉Geek+拟赴香港上市,摩根士丹利、中金联席保荐

  主要业务

  极智嘉,成立于2015年,作为全球AMR(自主移动机器人)市场的领军企业,致力以颠覆性的技术引领传统仓储物流行业的自动化和智能化转型,公司提供一系列AMR解决方案,赋能仓储履约和工业搬运场景,在大幅提高供应链效率的同时减少对人工的依赖。

  根据灼识咨询的资料:

按2023年的收入计,极智嘉已成为全球最大的仓储履约AMR解决方案提供商,且已连续五年保持该领先地位。

极智嘉提供了业内最广泛的仓储履约AMR解决方案,涵盖各种应用场景和技术方法。

极智嘉的技术创新、对产品质量的承诺和长期可靠的服务得到了全球约770家终端客户的广泛认可和接受,使公司成为拥有全球最大客户基础的仓储履约AMR解决方案提供商。截至2024年6月30日,极智嘉已向全球约40个国家和地区交付了约46,000台AMR。

极智嘉Geek+拟赴香港上市,摩根士丹利、中金联席保荐

  极智嘉为客户提供高效、可靠及灵活的AMR解决方案,包括Geek+货架到人拣选解决方案、Geek+货箱到人拣选解决方案、Geek+托盘到人拣选解决方案、智能分拣解决方案、智能搬运解决方案等。

  根据灼识咨询的资料,极智嘉的AMR在移动速度及续航时间方面的表现处于行业领先,最大空载运行速度为4.5米每秒,在额定条件下工作时长超过8小时。P系列机器人的最大空载运行速度为2.6m/s,满载运行速度为2m/s,远高于行业平均水平。极智嘉的AMR解决方案采用专有技术,可确保卓越的可靠性和准确性。根据灼识咨询的资料,与同行开发的AMR相比,极智嘉的AMR展示了行业领先的机器人控制及调度技术,实现了99.99%的拣选准确率,并支持多种类型机器人及操作的复杂混合调度,使其在多种工业场景中高效运行。

  此外,极智嘉的AMR解决方案可显著降低人工成本,通常可实现12-36个月的较短回报期。同时,公司多样化的机器人可以满足特定的操作需求,提供高度灵活性和快速部署。完整的系统部署可在1至3个月内完成,使企业能够快速适应不断变化的需求。

  极智嘉先进的技术架构,可无缝整合硬件、软件和算法,提供尖端解决方案。公司设计并开发了全球首个机器人通用技术平台‘RobotMatrix’、AMR市场上最全面的软件系统平台、AMR市场上最先进的算法之一,即‘Hyper+核心算法平台’。

  极智嘉的收入主要来自核心产品AMR解决方案的销售,此外一小部分收入来自RaaS服务,提供标准化机器人租赁服务以及一整套营运支持及管理服务,以优化客户的仓储运作。

极智嘉Geek+拟赴香港上市,摩根士丹利、中金联席保荐

极智嘉Geek+拟赴香港上市,摩根士丹利、中金联席保荐

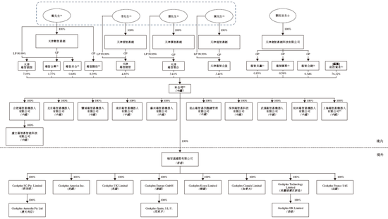
  股东架构

  招股书显示,极智嘉在上市前的股东架构中,采用不同投票权架构,公司已发行约11.59亿股普通股,当中包括约2.19亿股A类股份(每股可投5票,上市后将调整为每股可投10票),约9.41亿股B类股份(每股可投1票)。其中:

  所有A类股份由一组一致行动人士持有,包括:

郑勇先生,通过天津极智创想持有38.14%的A类股份,占全部股份的7.19%,拥有20.50%的投票权;

李洪波先生,通过天津极智创智持有25.71%的A类股份,占全部股份的4.85%,拥有13.8%的投票权;

刘凯先生,通过天津极智聚合持有18.08%的A类股份,占全部股份的3.41%,拥有9.71%的投票权;

陈曦先生,通过天津极智合盈持有18.08%的A类股份,占全部股份的3.41%,拥有9.71%的投票权。

  此外,郑勇先生通过控制3家员工激励平台持有B类股份,包括海极智合兴、极智共合、极智汇佳分别持股1.77%、0.68%、0.39%。

  上述股东所持约2.19亿股A类股份及0.33亿股B类股份,合共持股21.70%,拥有55.36%的投票权。

  以下均为B类股股东:

  刘红岩女士,通过天津创智嘉控制另外3家员工激励平台,包括极智共赢、极智汇聚、极智合创分别持股0.85% 、0.58%、0.54%,合计持股1.98%;

  华平投资(Warburg Pincus),通过Marcasite持股11.86%;

  CPE,通过磐信上海、厦门源峰分别持股3.47%、3.38%,合计持股6.85%;

  Granite Asia(原纪源资本GGV Capital),通过GGV VII Investments、GGV VII Plus分别持股3.10%、3.10%,合计持股6.19%;

  D1 Capital,持股6.19%;

  云晖,通过云晖二期、云晖物联网、共青城观峥分别持股3.55%、1.18%、0.34%,合计持股5.06%;

  蚂蚁集团,通过Accelerator VI Ltd、上海云玚分别持股3.87%、1.07%,合计持股4.93%;

  粤港澳大湾区科技创新产业投资基金,通过中湾合智二号、中湾合智分别持股3.29%、1.31%,合计持股4.60%;

  火山石,持股3.27%;

  Redview Capital,持股3.20%;

  苏州高榕,持股2.88%;

  祥峰投资中国基金(Vertex Ventures China),持股2.79%;

  赛领资本,通过赛领汇鸿、华赛智康分别持股1.80%、0.73%,合计持股2.52%;

  Vertex Growth Fund Pte. Ltd.,持股2.51%;

  中国互联网投资,持股2.25%;

  摩根士丹利,通过NHTV持股1.75%;

  B Capital China,持股1.68%;

  合肥国资委旗下合肥建恒,持股1.31%;

  青岛高信,持股1.25%;

  清康华悦,通过天津创熠、青岛清悦分别持股0.70%、0.50%,合计持股1.20%;

  伊利股份(600887.SH),通过珠海健瓴持股0.90%;

  海尔集团,通过天津敏佳、天津捷思分别持股0.42%、0.42%,合计持股0.84%;

  农银资本,通过合肥穗禾持股0.66%;

  英特尔(INTC.US),持股0.63%;

  中金启辰基金,持股0.45%;

  香港科技园公司,通过HKSTPC持股0.36%;

  LDV Partners Fund,持股0.12%;

  福沃投资,持股0.06%。

极智嘉Geek+拟赴香港上市,摩根士丹利、中金联席保荐

  董事高管

  极智嘉董事会由12名董事组成,包括:

4名执行董事:郑勇先生(董事长、首席执行官)、李洪波先生(首席技术官、副总裁)、刘凯先生(副总裁)、陈曦先生(副总裁);

4名非执行董事:夏志进先生(祥峰投资关联公司合伙人)、白津先生(北京磐茂科技与工业研究投资部董事)、李珂先生(中湾私募基金投资部董事总经理)、陈和江先生(华平投资执行董事);

4名独立非执行董事:陈晨女士(中国动向(03818.HK)首席执行官兼总裁)、陈少华先生(厦门大学会计学院返聘教授)、韩愉先生(ABB集团前高管)、刘大成先生(清华大学副教授、清华大学互联网产业研究院副院长)。

  监事会3名:黄政先生、段永欣先生、谢溢先生。

  除执行董事外,高管包括财务负责人兼董事会秘书刘红岩女士。

  公司业绩

  财务数据显示,在过去的2021年、2022年、2023年和2024年上半年,极智嘉的营业收入分别为人民币7.90亿、14.52亿、21.43亿和7.82亿元,相应的净亏损分别为人民币10.50亿、15.67亿、11.27亿和5.50亿元,相应的经调整净亏损分别为人民币7.63亿、8.15亿、4.44亿和1.94亿元。

极智嘉Geek+拟赴香港上市,摩根士丹利、中金联席保荐

极智嘉Geek+拟赴香港上市,摩根士丹利、中金联席保荐

  中介团队

  极智嘉是次IPO的的中介团队主要有:摩根士丹利、中金公司为其联席保荐人;毕马威为其审计师;君合、达维分别为其公司中国律师、公司香港及美国律师;海问、瑞生分别为其券商中国律师、券商香港及美国律师;灼识咨询为其行业顾问。

标签: 摩根士丹利 中金 保荐

上海衡基裕网络科技有限公司,网络热门最火问答,网络技术服务,技术服务,技术开发,技术交流www.zhengdongtiyu.com正东体育 备案号:沪ICP备2023039794号 内容仅供参考 本站内容均来源于网络,如有侵权,请联系我们删除QQ:597817868