苏州银行:大股东国发集团计划增持不少于3亿元公司股份
快讯
2025年01月09日 00:00 31
admin
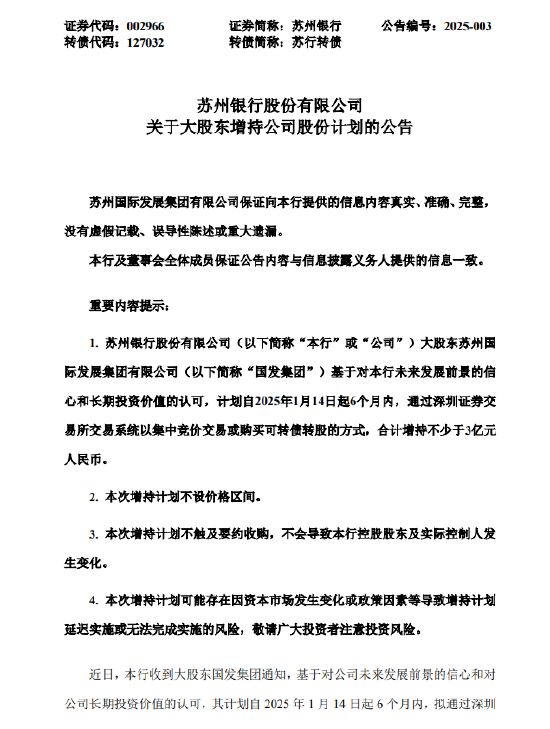
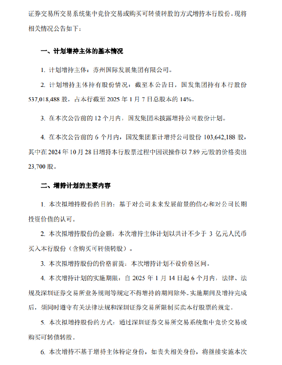
1月8日金融一线消息,苏州银行发布公告,公司大股东苏州国际发展集团有限公司(简称“国发集团”)计划自2025年1月14日起6个月内,通过深圳证券交易所交易系统以集中竞价交易或购买可转债转股的方式,合计增持不少于3亿元人民币的公司股份。增持计划不设价格区间,不触及要约收购,不会导致公司控股股东及实际控制人发生变化。本次增持资金来源为自有资金。


相关文章
