首页 快讯文章正文

中信建投策略:继续积极布局,回调就是良机

快讯 2025年01月20日 05:00 57 admin

  来源:CSC策略陈果团队

  上周周报我们提出积极布局,本周市场回暖,中美关系预期改善,情绪回升。近期各地地方两会密集召开,多地将2025年GDP预期目标设定在5%或5.5%左右,市场也开始进入两会政策预期阶段。海外方面,特朗普就职在即,中美关系释放积极信号,近期美国通胀数据公布后,美债利率亦有阶段见顶信号。我们认为新一轮进攻行情正在逐步展开,投资者可以考虑继续积极布局,如再有回调,则是提供良机。关注行业:电子、通信、有色、非银金融、银行、建筑、食品等。

  摘要

  近期多数地方将2025年GDP预期目标设定在5%或5.5%左右;各地两会关键词频繁提及“两新”“两重”及“新质生产力”等。

  各地在“两新”政策上均有不同程度的推进,但具体落地情况尚在逐步完善中;“两重”“两新”政策加力扩围,扩内需成为重要着力点,旨在刺激消费,扩大内需,促进经济的内循环。

  近期美国通胀等数据公布后美联储紧缩预期缓解,带动美债利率逐步见顶;特朗普就职在即,目前看其政策的首要任务并非针对中国,1月17日中美最高领导人通话,市场上对特朗普上台后的中美关系悲观预期有所缓解;

  近日,围绕AI+、低空经济、机器人/机器狗等多个主题催化频现。2025年国际消费电子产品展览会(CES)成为端侧AI加速落地的重要舞台,“AI+产业”催化效应显著;新兴产业方面,各地逐步落实低空经济政策部署,加强建设配套基础设施,正逐渐成为推动区域经济高质量发展的新动力。

  重点关注受益“扩内需”政策的方向与成长性行业。包括:电子、通信、有色、非银金融、银行、建筑、食品等。

  风险提示:地缘政治风险、美国通胀超预期、国内经济复苏或稳增长政策实施效果不及预期。

  1

  情绪企稳利空落地,中期牛市逻辑不变

  节前市场情绪逐步企稳

  经过两周资金因避险持续流出和市场调整后,本周市场呈现积极变化。此前连续调整的小盘风格得以再度回暖,带动市场风险偏好回升;资金信心逐步修复,开始寻觅做多契机;同时,连板个股数量本周有所增加,且诞生十连板个股,反映出短线投资情绪显著回暖。

中信建投策略:继续积极布局,回调就是良机

中信建投策略:继续积极布局,回调就是良机

  行业方面,伴随着本周资金转向进攻与半导体、消费电子板块利好,TMT行业本周涨幅居前;公用事业、银行、家用电器等防御型板块涨幅居后。

中信建投策略:继续积极布局,回调就是良机

  海外利空逐步落地,国内政策窗口临近

  (1)美联储紧缩预期缓解,带动美债利率逐步见顶。近期,美国CPI、PPI显示此前连续的通胀压力缓解,美国12月PPI同比上涨3.3%,为2023年2月以来的最高,高于11月的3%,增幅低于预期值的3.5%。核心CPI同比上升3.20%,低于市场预期的3.30%。CPI同比上升2.90%,符合市场预期。

中信建投策略:继续积极布局,回调就是良机

中信建投策略:继续积极布局,回调就是良机

  (2)中美关系边际修复,市场利空逐步落地。通过美国进口数据可以看出,此次特朗普上台后对中国的贸易政策并非其首要任务,这在一定程度上缓解了市场对中美贸易关系的过度担忧,使得此前市场预期的一些因中美贸易紧张而产生的利空因素逐步落地。

中信建投策略:继续积极布局,回调就是良机

  此外,2025年1月17日晚中美最高领导人通话释放中美关系缓和信号。习近平主席应约与美国当选总统特朗普通电话。习近平祝贺特朗普再次当选,并表示愿推动中美关系在新起点上取得更大进展,强调中美有广泛共同利益和合作空间,应尊重彼此核心利益,妥善处理分歧,特别是台湾问题。特朗普感谢祝贺,珍视与习近平的关系,期待见面,认为美中应保持长久友好。双方同意建立战略沟通渠道,就重大问题保持联系。此次通话对缓和中美关系、保持基本稳定具有重要意义。

中信建投策略:继续积极布局,回调就是良机

  (3)近期,国内地方两会如火如荼,各地延续此前经济工作会议的积极基调。2025年是“十四五”规划收官之年和“十五五”规划谋划之年,各地在地方两会上纷纷谋定经济增长目标,敲定高质量发展的“施工图”。截至1月15日,共有13个省份(河北、福建、广西、黑龙江、吉林、天津、北京、湖南、海南、内蒙古、上海、广东、浙江)召开了人代会,公布了2025年经济增长目标,并对主要工作任务进行了部署。2025 年浙江省生产总值预期增长 5.5% 左右,江苏省13个设区市2025年GDP目标如下:

中信建投策略:继续积极布局,回调就是良机

  此外,北京、上海和浙江的GDP增速目标与2024年持平,天津则小幅上调,其余8个省份均不同程度地下调了GDP增速目标。2025年GDP目标定得最高的暂时为内蒙古,为6%左右,湖南、吉林和浙江定在5.5%左右,福建则目标定在5%-5.5%,“根据实际情况争取更好的结果”。而黑龙江、河北、天津、广西、北京、上海、广东均将增长目标定在5%,海南的目标增速最低,约为3.5%。

中信建投策略:继续积极布局,回调就是良机

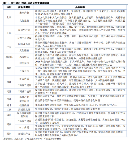
  同时,“扩内需”之下的两会,“两重”“两新”成为热词。在政策着力点上,“扩内需”居于重要位置,“两重”“两新”成为各地两会高频词,“两重”所指代的重点项目、重点产业,是各地经济发展的关键支撑,它们往往关乎着地区的核心竞争力与长远发展规划。而“两新”——新兴产业、新型消费,则代表着经济发展的新方向与新活力。各地两会围绕“扩内需”,发力“两重”“两新”,力求在新的发展阶段实现经济的高质量发展。具体如下:

中信建投策略:继续积极布局,回调就是良机

  中期牛市逻辑不变,春节到两会是做多窗口

  中期来看24年9月底以来的牛市底层逻辑未被破坏,扭转居民资产负债表通缩的目标依旧明确,当前中期仍处于信心重估牛的过程中,从一阶段普涨往二阶段拉锯战的演化过程中市场多因为基本面短期压力有所波动,无需过度担忧。

  (1)政策定调,资本市场改革整体方向没有变化。1月13日,中国证监会召开2025年系统工作会议,总结2024年工作,深入推进巡视整改,研究部署2025年重点工作;同时,近期中国人民银行、国家外汇管理局、国家金融监督管理总局、中国证监会等部门相继召开全国工作会议,梳理总结2024年工作,研究部署2025年重点任务。用好用足支持资本市场的两项结构性货币政策工具,探索常态化的制度安排,维护资本市场稳定运行。积极拓宽融资渠道,支持企业通过债券、股权等市场融资,提升金融服务质效。

中信建投策略:继续积极布局,回调就是良机

  (2)历史来看,投资者熟悉的“春季躁动”行情往往出现在春节到两会期间。此时投资者情绪普遍上升,带动市场走强和主题活跃。根据我们的统计,近十年来(剔除2020年),春节到两会期间万得全A、沪深300指数和投资者情绪指数上涨概率分别为88.9%、66.7%和77.8%,相比之下,节后市场比节前更加活跃和强势。

中信建投策略:继续积极布局,回调就是良机

中信建投策略:继续积极布局,回调就是良机

  2

  配置方向围绕政策与产业催化

  目前,市场处于业绩真空期,而自去年9月26日中共中央政治局召开会议以来,国家推出一揽子增量政策为2025年市场向好提供了坚实起点,减税降费、资金流动性释放等政策仍在发酵,国企改革、并购重组等结构性政策也在推进。同时,近期各地“两新”政策落地并扩围再度强化稳增长决心。

  多地落地“两新”政策

  1月8日国新办政策吹风会透露,2024年“两新”政策成效显著,各地政策落地情况良好。2024年全国汽车报废和置换更新超过650万辆,新能源乘用车国内市场渗透率从6月份开始连续7个月超过50%,同时,在“两新”政策综合带动下,全国重点领域设备更新总量可达2000万台(套)以上,2024年11月,装备制造业增加值同比增长7.6%,对规模以上工业增加值增长贡献率接近50%;船舶及相关装置制造、智能消费设备制造、锂离子电池制造等装备行业增加值分别同比增长20.1%、10.7%和8.8%;2024年全国新增智能化社区废旧物资回收设施达到1.1万余个。根据实物工作量和节能降碳效果测算,2024年“两新”政策落地形成的节能量约2800万吨标准煤,减少二氧化碳排放约7300万吨。

中信建投策略:继续积极布局,回调就是良机

  “两新”政策扩围

  2024年“两新”政策效果显著,2025年持续扩围。“两新”政策是经济工作的重要发力点,也是扩大内需、推动高质量发展的重要抓手。继2024年“两新”政策,2025年最新发布的“两新”政策进一步扩大了支持范围,政策方案覆盖多个消费品领域,通过提供补贴和优惠措施,鼓励消费者淘汰老旧产品,购买新的、更环保、更节能的产品,从而刺激消费需求,促进产业结构的优化升级,具体如下:

中信建投策略:继续积极布局,回调就是良机

  目前,湖北、河北、湖南、江苏、贵州、上海、广东、新疆、海南、广西、吉林、福建、内蒙古等13个省份,以及陕西西安、渭南、山东青岛、四川绵阳等地已宣布将延续2025年以旧换新政策,部分地区的具体实施细则尚待进一步公布。

中信建投策略:继续积极布局,回调就是良机

  同时,中央财政已预下达2025年消费品以旧换新首批资金810亿元,支持各地做好政策持续实施的衔接工作。后续将继续安排专项资金,确保“两新”政策顺利接续实施。

  AI+产业加速催化

  产业催化方面,AI+仍是中期主线。近日,围绕AI+、低空经济、机器人/机器狗等多个主题催化频现。2025年1月7日至10日在美国拉斯维加斯会展中心举办的2025年国际消费电子产品展览会(CES)成为端侧AI加速落地的重要舞台,参展产品品类包括耳机、音箱、智能穿戴、小家电、储能产品,超过15万名行业参与者参展,“AI+产业”催化效应显著。

中信建投策略:继续积极布局,回调就是良机

中信建投策略:继续积极布局,回调就是良机

中信建投策略:继续积极布局,回调就是良机

  智能驾驶持续演进:梅赛德斯-奔驰、捷豹路虎、沃尔沃汽车等汽车安全领域的先锋已经开始部署DRIVE Hyperion平台,以提升其自动驾驶车辆的性能和安全性。为乘用车和商用车设计的最新一代DRIVE Hyperion,将采用基于NVIDIA Blackwell 架构构建的高性能系统级芯片DRIVE AGX Thor,预计将于今年上半年上市。

  机器人产业持续迎来突破:推出世界基础模型Cosmos,机器人进入ChatGPT 时刻。NVIDIA Cosmos 是一个用于加速物理 AI 开发的平台,推出了一系列世界基础模型,以帮助开发者构建新一代机器人和自动驾驶汽车(AV)。包括机器人公司1X、Agility Robotics 和小鹏汽车,以及自动驾驶汽车开发商 Uber 和Waabi 已经在与Cosmos 协作,加速并增强模型开发。

  数据要素产业的政策合力:2025年1月6日,国家发展改革委、国家数据局、工业和信息化部联合印发了《国家数据基础设施建设指引》旨在说清楚数据基础设施的概念、发展愿景和建设目标,指导各地区、各部门、各领域协同推进数据基础设施建设和发展,进一步促进数据“供得出、流得动、用得好、保安全”,全面支撑数字中国、数字经济、数字社会建设发展。

中信建投策略:继续积极布局,回调就是良机

  低空经济发展按下加速键

  多地低空经济政策部署逐渐落地,全力打造低空经济发展高地。继2024年全国两会把“低空经济”写入政府工作报告,将其定义为“新的增长引擎”之后,低空经济迎来蓬勃发展,此后中央已多次提到发展通航和低空经济。为抢抓低空经济发展机遇,当前,全国20多个省市密集出台相关政策加入“低空竞赛”,针对低空基础设施、低空产业链发展、核心技术攻克以及企业培育等方面陆续推出各类扶持政策并逐步落地,全面布局低空经济产业阵地。

中信建投策略:继续积极布局,回调就是良机

  2024年被产业界称为“低空经济元年”,在近期各地两会上,低空经济依然成为高频词,不同的是,更多的省市更加明确了发展路径,地方政协委员也根据当地资源禀赋提出了意见建议。

  风险分析

  (1)地缘政治风险。如果中美关系管理不善,可能导致中美之间在政治、军事、科技、外交领域的对抗加剧。同时俄乌冲突、中东问题等地缘热点可能面临恶化的风险,如果发生危机则可能对市场造成不利影响。

  (2)海外美联储紧缩程度超预期。如果美国经济持续保持韧性,劳动力市场、零售等经济数据表现亮眼,那么美国衰退风险或将面临重估,同时通胀风险也将面临反弹,美联储紧缩抗通胀之路继续,全球流动性宽松不及预期,国内权益市场分母端难免也将承压。

  (3)国内经济复苏或稳增长政策实施效果不及预期。如果后续国内地产销售、投资等数据迟迟难以恢复,长期积累的城投偿债风险面临发酵,经济复苏最终证伪,那么整体市场走势将会承压,过于乐观的定价预期将会面临修正。

标签: 中信 回调 良机

上海衡基裕网络科技有限公司,网络热门最火问答,网络技术服务,技术服务,技术开发,技术交流www.zhengdongtiyu.com正东体育 备案号:沪ICP备2023039794号 内容仅供参考 本站内容均来源于网络,如有侵权,请联系我们删除QQ:597817868