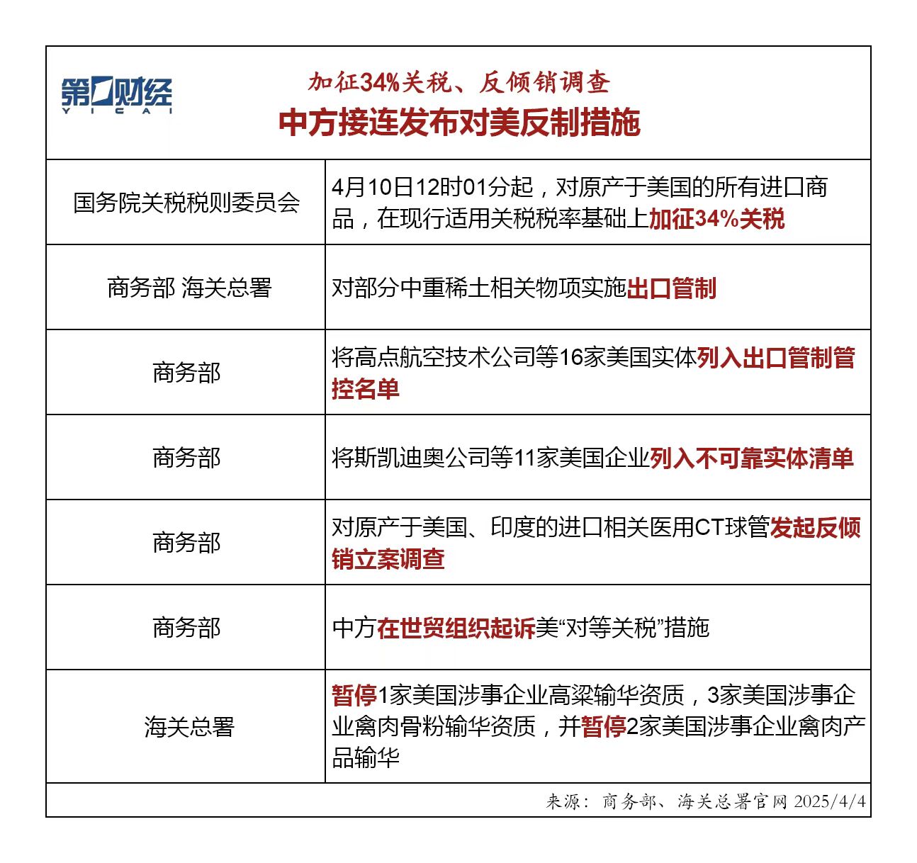
一图看懂>>
标签: 加征 反制 反倾销
相关文章
【文/观察者网 王恺雯】中国商务部9月5日发布公告,初步裁定原产于欧盟的进口相关猪肉及猪副产品在中国存在倾销,决定以保证金形式实施临时反倾销措施。...
2025-09-07 19 反倾销 裁决 欧洲
瑞士计划继续与美国就降低周四生效的39%关税进行谈判,并且不会采取反制措施。 政府“仍坚定致力于与美国进行磋商,以期尽快降低这些关税,”瑞士政...
2025-08-07 21 反制 瑞士 磋商
尽管坚持认为关税函本身就是一种贸易“协议”,但特朗普仍表示,他对开展进一步贸易谈判持开放态度,包括与欧盟的对话。 “这些信本身就是协议,协议...
2025-07-15 24 反制 特朗普 欧方
白宫贸易顾问彼得·纳瓦罗表示,苹果公司在某种意义上认为自己“大到不能被加征关税”,并且一直在用这套说法。 “苹果现在已经明白了,他们会加快动...
2025-07-10 21 加征 苹果公司 纳瓦
欧盟周一表示,在美国特朗普政府出人意料地对钢铁征收关税、扰乱全球市场并使布鲁塞尔与华盛顿正在进行的更广泛关税谈判复杂化后,欧盟正准备对美国采取 “...
2025-06-02 26 反制 关税 破裂
...
2025-06-01 26 特朗普 反制 关税